AWE 2025 Annual Report
2025 was the year when AWE Network solidified its place at the forefront of Crypto and AI. Our network, products, and ecosystem all progressed step by step to the intersection of Crypto and AI. This annual report looks back on how those changes happened and what we built along the way.
Highlights
This year marked AWE Network’s transition from vision to implementation. Autonomous Worlds moved beyond ideas and experiments into real applications and worlds that are operating and being co-built by the community.
- Rebranding completed
Through governance proposals, AWE Network officially rebranded from STP Network, unifying its brand, assets, and long-term direction with a clear focus on Autonomous Worlds and AI Agents. - Assets and governance upgraded together
We successfully completed the 1:1 migration from $STPT to $AWE with support from all of the major exchanges and began shaping a multi-layer governance framework centered around $AWE that better supports real ecosystem operations. - Infrastructure entered active operation
The Autonomous Worlds Engine, World Launch platform, and Agent commercialization stack all went live, with multiple autonomous worlds now running continuously on World.fun. - Agents became economic participants
Through x402, ERC-8004, and the 800402 Initiative, Agents gained onchain identities, payment capabilities, and service ownership, entering real usage and economic scenarios. - Deep alignment with the Base ecosystem
Core products were continuously deployed on Base, $AWE became accessible across major trading venues and launched on Coinbase, significantly improving network reach and accessibility. - A global co-building community took shape
Through ecosystem partnerships, our Ambassador Program, and local events, active communities of World Builders and Agent Operators emerged across multiple regions.
These highlights capture the most important contributions of AWE Network in 2025. In the sections below, we go into details on how each of these were achieved.
Rebranding & Governance
A Strategic Transition from STP Network to AWE Network
In 2025, the community approved governance proposals to formally complete the transition from STP Network to AWE Network. This rebrand was not a visual refresh, but a clear strategic shift—from a general coordination infrastructure toward a focused commitment to Autonomous Worlds and AI Agents. Alongside the transition, websites, documentation, social channels, and ecosystem identifiers were unified, establishing a consistent foundation for future protocol development and ecosystem expansion.

Token Migration ($STPT → $AWE)
As a core part of the network transition, AWE Network successfully completed the 1:1 migration from $STPT to $AWE in 2025. With total supply unchanged, the migration was executed through the official Swap Portal in coordination with major centralized exchanges, ensuring a secure, orderly, and user-friendly process. The completion of the migration marked the full upgrade of AWE’s asset layer, providing a stable foundation for $AWE to power governance, autonomous world operations, Agent incentives, and platform-level settlements.
Exchange Listings & Base Ecosystem Alignment
Following the token migration, AWE Network significantly expanded $AWE’s market accessibility throughout 2025. $AWE is now listed across major exchanges including Binance, KuCoin, MEXC, Gate, Bitget, Bithumb, Upbit, and Poloniex, greatly improving liquidity and access.

At the same time, $AWE officially listed on Coinbase for its first US regulated exchange listing and is fully supported across Coinbase’s web platform and iOS and Android apps, enabling users to buy, sell, convert, send, receive, and store $AWE. As an active builder in the Base ecosystem, AWE Network continues to deploy its core products and infrastructure on Base, spanning autonomous world execution, Agent incentives, and platform-level settlement. The Coinbase listing not only expanded compliant distribution channels for $AWE, but also strengthened AWE’s long-term alignment with the Base ecosystem.

Governance Evolution
Alongside upgrades to the network, products, and asset structure, AWE Network continued to evolve its governance framework in 2025. Centered around $AWE, the community gradually introduced and practiced multi-layer governance mechanisms covering funding, framework, and operational proposals. Governance shifted from purely formal voting toward ongoing support for real ecosystem operations, while maintaining openness and coordination through community consensus—providing a sustainable foundation for the long-term development of Autonomous Worlds.

Product & Tech
In 2025, AWE Network continued building the technical foundation that supports Autonomous Worlds and the Agent economy. From the core engine to platforms and tools, a modular and extensible technology stack began to take shape.
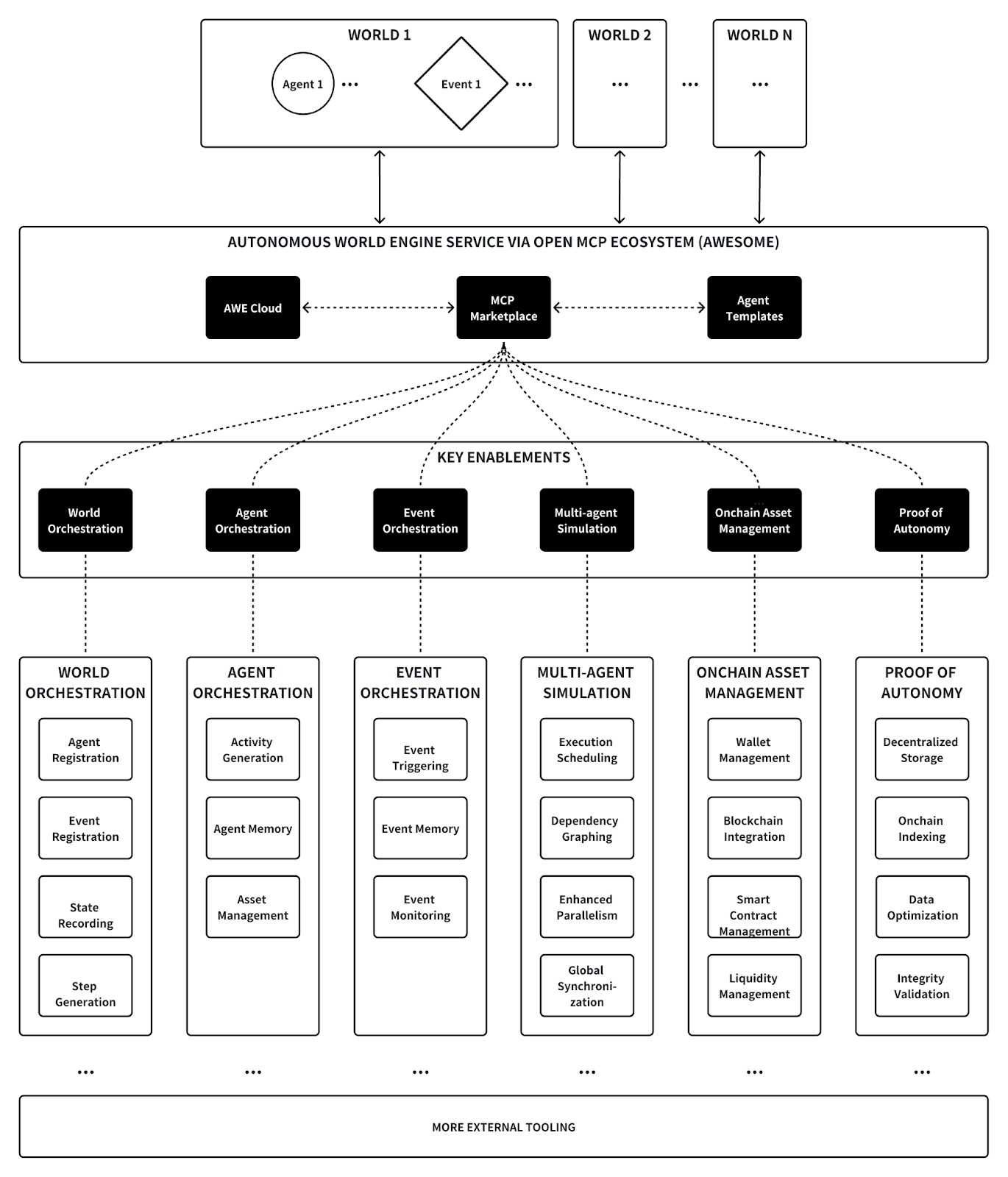
Autonomous Worlds Engine (AWE)
The Autonomous Worlds Engine (AWE) is the core protocol layer of AWE Network. In 2025, the engine was formally released and continuously iterated to support large-scale parallel AI Agents, event-driven evolution, dependency management, and GPU-optimized inference. This engine enables autonomous worlds to operate as persistent, verifiable systems rather than one-off simulations.

World.fun & World Launches
World.fun is the discovery platform and launchpad for autonomous worlds in the AWE ecosystem. Throughout 2025, it evolved from early experiments into a platform supporting multiple worlds running in parallel, including AI MarsX, Genesis AI Town, AI Shark Tank, and Trade Clash. As World.fun entered its permissionless phase, creators gained the ability to design, launch, and expand their own Autonomous Worlds directly.
Built into World.fun, World Launches serve as AWE Network’s native launch mechanism for AI-native worlds and applications. The model emphasizes “experience first, distribution later,” using real user participation as the basis for value allocation, while applying unified processes and governance filters to maintain world quality. This approach has been validated through multiple launches: AI Shark Tank, the first World Launch, completed its contribution period with 1,131% oversubscription; Trade Clash followed successfully; and Survivor.fun is currently in preparation—demonstrating that World Launches are becoming a repeatable and scalable path for bringing autonomous worlds live.

AWESOME & MCP Infrastructure
AWESOME (Autonomous World Engine Service) is the Agent workflow and service platform introduced by AWE in 2025. By integrating a large set of Model Context Protocols (MCPs), AWESOME enables developers and Agents to build workflows in natural language and call both Web2 and Web3 tools.
With the MCP Marketplace and Agent Marketplace, workflows can be packaged and reused as runnable Agents, such as AWESOME_X_Agent, AWESOME_Dune_X_Agent, and AWESOME_Defi_TG_Agent, covering use cases including content generation, data analysis, and real-time DeFi information delivery. This infrastructure pushes Agents toward deployment-ready, scalable collaboration.

Agentic Commerce (x402 & ERC-8004)
In the second half of 2025, AWE Network built out the commercialization layer for Agents around x402 and ERC-8004, launching the 800402 Initiative to unify identity, payments, and ownership.
Through the x402 Service, Facilitator, and AWEtoAgent Kit, Agents can register ERC-8004 onchain identities, control their own wallets, accept x402 micropayments, and call services from other Agents. Combined with x402 Market, Agents can issue service tokens for pay-per-use access while expressing decentralized ownership of their service economies.
AWE’s x402 Market and Facilitator were also listed on the official x402.org site, marking them as part of the growing x402 ecosystem and reinforcing their role as production-ready infrastructure. This closes the loop between autonomy, monetization, and ownership—allowing Agents to operate as sustainable economic units within Agentic Commerce.
At the ecosystem level, both x402 and ERC-8004 made meaningful progress throughout 2025. Coinbase publicly positioned x402 as a business and infrastructure priority, advancing stablecoin-based payments for APIs, services, and AI-native workflows. In parallel, the Ethereum Foundation announced the mainnet roadmap for ERC-8004, signaling growing consensus around agent-native identity and ownership standards.
Operating at the intersection of these two trajectories, AWE has emerged as one of the first platforms to integrate x402 and ERC-8004 end-to-end, turning emerging standards into a working system where Agents can identify themselves, transact, and sustain real economic activity.
To support this growing agent economy, AWE also introduced AgentBeat, an analytics and information hub purpose-built for ERC-8004 agents. AgentBeat provides transparent, standardized metrics around agent activity, decentralization, and verification, helping developers, users, and ecosystems better understand which agents are active, trustworthy, and truly autonomous.

Ecosystem & Partnerships
Throughout 2025, AWE Network continued expanding its ecosystem partnerships across key layers including compute, privacy, data, AI, coordination, entertainment, and governance. To support the long-term operation of Autonomous Worlds, AWE collaborated with projects such as Aethir, Phala Network, ARPA, Allora, Spectral, Autonomys, Swarm, Privasea, Bella Protocol, Story Protocol, Adventure Layer, Fraction AI, KGeN, Gomble, Alias, zCloak Network, pieverse, AiMo Network, FomoWell, Heurist, MOSS, Gradient and etc.
Together, these partnerships filled critical gaps, from secure execution and intelligence layers to world-building and entertainment applications, providing developers, world builders, and application teams with clear integration paths and expanding the composability of Autonomous Worlds.
Events & Global Presence
In 2025, AWE Network actively participated in and hosted global events, bringing the concepts of Autonomous Worlds and AI Agents into real developer and community environments. Working closely with the Base ecosystem, AWE collaborated with Base teams and local communities across ETH Denver, CodeNYC, KBW, x402 & ERC-8004 Day at IBW, multiple AI Agent Hackathons, and Base-focused ecosystem events.

Through talks, demos, workshops, and IRL showcases, AWE connected directly with builders, researchers, and Base ecosystem partners, accelerating adoption and the continued expansion of Autonomous Worlds on Base.
Marketing & Community
Community building was a core focus for AWE Network in 2025. To support long-term ecosystem growth, we invested heavily in community programs, open conversations, and collaborative campaigns that brought builders, creators, and operators closer to the Autonomous Worlds ecosystem.
AWEsome Ambassador Program
In the second half of the year, AWE launched the AWEsome Ambassador Program as a long-term community initiative. Over six months, more than 50 ambassadors from Asia, Africa, India, and other regions joined the program. Together, they created over 1,000 pieces of content across X, Telegram, YouTube, and TikTok, generating more than 1 million views and interactions. Beyond reach, ambassadors played a key role in onboarding users, running local discussions, and translating AWE concepts into regional contexts.

AMAs & Community Calls
Throughout 2025, AWE actively engaged in open dialogue with the broader Web3 and AI communities. The team joined over 30 AMAs as guest speakers across partner communities, and hosted more than 20 AMAs and community calls on X and Telegram. These sessions became an important channel for explaining product direction, gathering feedback, and aligning builders and users around the Autonomous Worlds vision.

Closing
In 2025, AWE Network completed a critical transition from direction-setting to system delivery. Autonomous Worlds are no longer demos, they are live systems. AI Agents are no longer just tools, they collaborate, decide, and participate in economic activity.
Looking ahead, AWE will continue building the infrastructure that enables more worlds, more Agents, and more creators to join in.
The portal is open.
The worlds are running.
Welcome to AWE Network.



